Article
citation information:
Ognevyy, V., Borysiuk, D., Volynets, O.,
Tychuk, T., Spirin, A., Tverdokhlib,
I., Trukhanska, O., Shvets, L. Directions of
transformational changes in motor transport enterprises. Scientific Journal of Silesian University of Technology. Series
Transport. 2026, 130, 159-178. ISSN:
0209-3324. DOI: https://doi.org/10.20858/sjsutst.2026.130.10
Vitaliy Ognevyy[1], Dmytro Borysiuk[2],
Oksana Volynets[3],
Tetyana Tychuk[4], Anatoly Spirin[5], Ihor Tverdokhlib[6], Olena Trukhanska[7],
Ludmila Shvets[8]
DIRECTIONS OF
TRANSFORMATIONAL CHANGES IN MOTOR TRANSPORT ENTERPRISES
Summary. The efficiency of a
significant part of motor transport enterprises is unsatisfactory due to their
inability to respond quickly to changes in the external and internal
environments. One of the ways to solve this problem is to implement
transformational changes across functional, organizational, structural, and
managerial domains. These changes are implemented through a set of external and
internal measures aimed at developing the enterprise in a dynamic external
environment to ensure the efficiency of its operations and the necessary level
of competitiveness. A model of transformational changes in motor transport
enterprises has been developed. This model and the developed modelling
algorithm allow us to identify promising strategies and to form and explore
options for implementing transformational changes. To select the optimal
transformational change in the work, an objective function that includes a
competitiveness indicator (an integrated competitiveness indicator) and
economic indicators (profitability index, net present value, and internal rate
of return) has been justified. It is proposed to select the optimal option
based on the “worst-case method”. Through this approach, the weight
coefficients for the objective function criteria have been identified as
follows: 0.308 for the integral competitiveness indicator; 0.154 for net
present value; 0.462 for the profitability index; and 0.076 for the internal
rate of return. Utilizing the developed models and algorithms, strategies have
been outlined, and various options for implementing transformational changes
have been formulated for the Vinnytsia branch of the private enterprise “Avtotranskom” (Ukraine). Using the set objective function
and the “worst-case method”, the optimal transformational change among those
developed was determined. By implementing this option, enterprises can operate
more efficiently and compete more successfully in the market.
Keywords: transformational changes, commercial operation of automobiles,
transformational change strategy, strategy implementation options, motor
transport enterprise, competitiveness, economic efficiency
1. INTRODUCTION
During the transition to market economic conditions, amid stagnation and
intensifying crisis, production volumes in numerous sectors of the national
economy declined substantially. A significant reduction in transportation
demand has led to increased competition between modes of transport and between
individual enterprises. There have also been changes in the strategic
objectives of enterprises, as meeting and exceeding targets set by management
bodies have been replaced by maximizing long-term profits. This has made it
impossible to use traditional management principles and methods. Insufficient
readiness on the part of management at motor transport enterprises to new
business conditions prompts them to make decisions aimed at survival. This
ignores the negative consequences that these decisions may lead to in the
future, such as the sale of motor vehicles, production equipment, production
space, and the dismissal of skilled workers. To achieve positive results from
production, economic activities, and development in new economic conditions, it
is necessary to respond quickly to changes in the external and internal
environments. It is also required to implement transformational changes grounded
in theoretical and practical knowledge and existing experience.
The lack of
theoretical developments and clear recommendations on specific directions,
strategies, and options for transformational change in motor transport
enterprises, along with criteria for assessing their effectiveness, underscores
the relevance of this study.
2. Brief
Literature Review
Scientific research on the development of
motor transport enterprises typically focuses on one of two areas: either
addressing general aspects of organization and management related to
development processes or examining specific components of development in
isolation from others. Most works on transformational changes focus on
structural changes [1, 2, 3].
Volynets et al. (2022) investigated the readiness of motor transport enterprises
for economic growth and their financial stability [4]. A two-component
methodological approach was developed to optimize the assessment of
enterprises' development capacity by calculating an integrated indicator of
material costs and investment adequacy. According to the research, many motor
transport enterprises face inflated material costs. This can be explained by
the obsolescence of truck rolling stock, as well as the production and
technical bases of such enterprises. The main disadvantage of this approach is
that it relies solely on financial indicators and does not assess a motor
transport enterprise’s competitiveness in the transport services market.
Functional direction
strategies for changing the type of production activity of a motor transport
enterprise and organizational direction strategies for creating production
sites as a means of its development have been considered [5]. The first type of
strategy concerns improving the transport system when a transport company
introduces a new mode of transportation not previously used in its operations.
The second type of strategy focuses on improving production and the technical
base and involves providing car service. However, when developing the first
type of strategy, the author does not explore the need to modernize the
production and technical base to introduce new truck rolling stock. When
creating a second strategy, there is uncertainty about whether the motor
transport enterprise plans to continue providing transport services, given that its truck
fleet is outdated and inefficient.
Shatilo et al. (2023)
developed a methodological approach to define and justify a strategy for
developing innovative processes in enterprises, enabling consideration of
alternatives, determination of adaptation priorities, and enhancement of
adaptability to evolving business conditions [6]. The research relies on
various resources and materials from 21 Ukrainian motor transport enterprises.
The methodological framework employs a three-dimensional multifactor model that
incorporates correlation, regression, and cluster analyses. Using the strategy of developing the
innovative process of a motor transport enterprise by emphasizing the asymmetry
of its directions increases efficiency, bringing it to the control value or close
to the maximum practical value. The main drawback of this approach is that it
does not examine the competitiveness of motor transport enterprises in the
transport services market.
Mazur et al. (2022) proposed developing and implementing a development
strategy for motor transport enterprises based on a strategic map as a means of
implementing a functional plan [7]. Key performance indicators for each
business projection have been identified, including finances, market (market
position, customer relations, marketing), management (internal business
processes), personnel, safety, and the carrier's business reputation. Strategic
maps are based on a balanced scorecard and serve as a tool for achieving an
optimal balance among a set of economic factors. The suggested set of metrics
is centered on assessing management mechanisms rather
than competitiveness.
Thus, the analysis of literary sources revealed a lack of well-grounded
scientific research on the problem of transformational changes in motor
transport enterprises that would take into account all priority areas of
possible transformations, including structural,
functional, organizational, and managerial ones, and would meet modern business
conditions. This, in turn, requires solving a significant number
of scientific, methodological, technical, organizational, and economic problems
related to the implementation and development of strategies and options for
transformational change in motor transport enterprises.
3. Methods
The purpose of the study is to
deepen the theoretical foundations and methodological provisions and to provide
practical recommendations for identifying and implementing effective
transformational changes in motor transport enterprises to increase their competitiveness
and profitability.
This study
aims to solve the following tasks:
- to substantiate a
system of criteria for assessing the effectiveness of options for
transformational change strategies and to propose a method for determining the
optimal choice in multi-criteria conditions;
-
to identify strategies and
options for transformational changes at the motor transport enterprise;
- to perform modeling of the resulting change options under the
operating conditions of a specific motor transport
enterprise.
The object of the study is the processes of
transformational changes at motor transport enterprises.
The scientific novelty of the research involves
solving the current problem, namely:
- determining and
scientifically substantiating the main directions of transformational changes
in a motor transport enterprise;
- developing new
methodological provisions for the formation of a rational strategy for the
transformation of the enterprise and options for its implementation to improve
the competitiveness and effectiveness of its activities;
- an economic and
mathematical model of the operation of a motor transport enterprise has been
developed, which makes it possible to choose a rational strategy of
transformational changes and options for its implementation in real internal
and external environments;
- an algorithm for
forming directions of change has been developed, which will make it possible to
determine strategic directions for the development of motor transport
enterprises, according to which it is necessary first to choose promising
strategies and form options for implementing transformational changes.
4. Results
4.1. Criteria for evaluating the
effectiveness of transformational change strategy options
The production and economic activities of enterprises across diverse
sectors of the country’s economy, operating in market conditions, are
accompanied by several problems, including decreased demand for goods and
services and increased market competition [8]. The accumulation of these
problems over the past 25 years, along with the lack of effective mechanisms to
improve work efficiency and competitiveness, has led to their crisis state and
the impossibility of further development.
One of the
ways to solve this problem is through transformational changes. When
effectively implemented at the enterprise level, they enable rapid development
with minimal losses.
In market conditions, to assess the financial effectiveness of strategy
implementation options, especially when it is time-consuming, it is advisable
to use dynamic methods based primarily on cash flow discounting, reflecting the
cash flows generated during the implementation of various transformational
changes.
Substantiating
economic criteria for the effectiveness of options for implementing
transformational change strategies that meet modern business realities is a
rather complex and vital task. Current performance assessment methods developed
for enterprises are outdated and do not meet modern business conditions, as in
a market economy, transformational changes in most cases require capital
investments. Given this, the implementation of strategies and options for
transformational change should be considered within an investment project,
thereby allowing for consideration of investors' interests [9].
Based
on various methods of comparing the given costs and performance results, it is
proposed to use a system of indicators for evaluating the effectiveness of
options, such as: net present value (NPV)
[thousand EUR], profitability index (PI)
[dimensionless quantity, the higher the profitability index among the strategy
options, the more effective this strategy implementation option will be (PI > 0)], internal rate of return (IRR)
[dimensionless quantity, the higher the internal rate of return among the
strategy options, the more effective this strategy implementation option will
be and the lowest investment risk will be observed (IRR > 0)], which are
determined according to [10, 11, 12].
The selection of effective options for transformational change involves
a phased screening of options: initially using an integrated competitiveness
indicator Кс options that do not increase the competitiveness of
the enterprise are eliminated, and then, using criteria such as the NPV of future cash flows, PI, IRR, options that have a negative
value are eliminated, i.e.
,
,
, where RRR is a required rate of return of the option [dimensionless quantity, can
take values from 0.15 to 1.0 depending on the adopted rate of return of the
transformational change option] [13]. When NPV = 0, the enterprise’s financial condition will not change, but
it is worth mentioning that management personnel can accept options for change,
as implementing them will increase production volumes.
This approach will allow rejecting inappropriate
change options at the initial stages, thereby significantly improving the
search for the final, most effective change option.
The task of determining the most appropriate option for transformational
change is a typical multi-criteria choice problem. The set of selection
criteria, in this case, are the above-accepted performance indicators: an
integral indicator of competitiveness (Кс) [dimensionless quantity, the higher the integrated
competitiveness indicator among the options for transformational change
strategies, the more competitive this option for implementing the plan will be
for the enterprise (Кс > 0)], NPV of future cash
flows, PI, IRR.
For the proposed indicators for assessing the effectiveness of
transformational change options, the optimization objective function when
applying a multi-criteria approach can be written as follows:
. (1)
In this case, the change in the parameters and the constraints of the
objective function can be determined:
(2)
A favorable decision is possible only for options that have
passed all selection stages, because the outcome of the transformational change
process depends on them.
Considering
the above, the optimal choice among a set of feasible options occurs when the
consequences of implementing it at the enterprise are precisely unknown. In
this case, the final decision to approve a specific change option, made by the
management of the motor transport enterprise, is taken under conditions of
uncertainty.
Today, there is no single, generally accepted method
for solving the multi-criteria selection problem. In engineering, scalarization
methods are frequently applied, particularly those that account for the
relative importance of different criteria. At the same time, the issue of
determining the criteria’s weights, along with several others, remains
unresolved. Methods based on the principles of fuzzy set theory have become
widely used for multi-criteria selection of alternatives under uncertainty.
In models of decision-making under uncertainty, the Bellman-Zadeh
principle is quite often used [14]. According to it, the optimal option for
transformational change should be determined in accordance with the following
principles:
- each criterion c1
is presented as a fuzzy set given on the universal set of options V;
- the intersection of
fuzzy criteria results in a fuzzy set containing potentially optimal solutions vopt;
- the optimal option
from a fuzzy set of potentially good solutions is the one that corresponds to
the highest degree of membership.
Based on these principles, the best option is inside the intersection (
) of fuzzy sets of criteria:
(3)
where
is the criteria for assessing the effectiveness
of change options;
l is the criterion number.
This expression is valid if
all criteria for assessing the effectiveness of change options are of equal
importance, which is quite relative.
To determine the best option, under conditions of uncertainty, with
different weights of all criteria for assessing its effectiveness in
multi-criteria selection according to Bilichenko
(2011) [15], it is worth using the “worst-case method”, which combines the
principle of intersection of Bellman-Zadeh fuzzy criteria with the 9-point
Saati’s linguistic assessment scale [16].
According to the “worst-case method”, the best option is inside the
intersection (
) of fuzzy sets of criteria:
(4)
Using the “worst-case method” [15], we will determine the importance of
the above-mentioned criteria for assessing the effectiveness of
transformational change options:
- с1 is Кс;
- с2 is NPV of
future cash flows;
- с3 is РI.
- с4 is IRR.
IRR (с4) has the lowest priority
among the objective function criteria. Based on Saati’s linguistic assessments
(integer from 1 to 9, dimensionless quantity, score of the l-th criterion on Saati’s scale) [16]
, its weight will be equal to [the higher the
weight of the internal rate of return among performance indicators, the more
influential this indicator is when choosing the final option for
transformational changes,
]:
![]()
The weight of other criteria of the objective function will be equal to:
- Кс [the higher the
weight of the integral competitiveness indicator among the efficiency
indicators, the more influential this indicator is when choosing the final
option for transformational changes,
];
![]()
- NPV of future cash flows
[the higher the weight of the net present value among the performance
indicators, the more influential this indicator is when choosing the final
option for transformational changes,
];
![]()
- РI [the higher the
weight of the profitability index among the efficiency indicators, the more
influential this indicator is when choosing the final variant of
transformational changes,
]
![]()
If we take into account the
weight coefficients that determine the importance of each criterion, then the
objective function can be represented as a fuzzy set:
![]()
Thus, systematizing various approaches to assessing the effectiveness of
implementing transformational changes at enterprises and considering them from
the perspective of investment projects enabled the formation of a system of
indicators to evaluate the expected economic efficiency of each change option.
4.2. Defining strategies and options for
transformational changes at the motor transport enterprise
The economic and mathematical model of the enterprise’s activities, aimed
at achieving the set goals, contains the following notations:
– main types of
rolling stock of trucks
available at a motor transport enterprise [units];
– number of the
direction of transformational changes of the enterprise, according to which
strategies (structural, functional, organizational, managerial) will be
developed;
– number of the
transformational change strategy in the j-th direction;
– number of the
alternative implementation option according to the s-th strategy in the j-th direction of transformational
changes;
– time stages
of implementation of the v-th option of
implementation of the s-th strategy in the j-th direction of the enterprise [years];
ІІvsj – initial investments required to implement the v-th option of implementing the s-th strategy in the j-th direction of transformational
changes at the motor transport enterprise, [thousand
EUR];
– cash flows from the
performance of transport work by the k-th type of rolling stock of trucks according to the v-th option of
implementing the s-th strategy in the j-th direction of the enterprise in the t-th period of
time [thousand EUR];
R –
discount rate for the term of the option, which is approximately from 15% to
100% depending on the interest rate of loan repayments;
– necessary resources to perform a unit of
transport work according to the v-th option of implementing the s-th strategy in the j-th direction of transformational
changes at the motor transport enterprise (for fuel and lubricant materials – liters or kilograms, the monetary equivalent of the cost of
a particular resource – thousand EUR);
– restrictions
that can significantly affect the implementation of the v-th option for implementing the s-th strategy
in the j-th
direction of transformational changes of a motor transport enterprise
(limitations in terms of a sufficient amount of working capital, the
possibility of gradually raising finances to cover the working capital deficit,
limitations in terms of access to markets for operating resources in sufficient
quantities, etc.) [thousand EUR];
– the volume of
transport work performed by the k-th type of rolling stock of trucks according to the v-th option of
implementing the sth strategy in the j-th direction
of the enterprise in the t-th period of time [tonne-kilometers
or tons];
![]()
– integral indicators of
competitiveness, respectively, before and after the implementation of the v-th option of the implementation of the s-th strategy in the j-th direction of transformational
changes of the motor transport enterprise [dimensionless quantity,
> 0,
> 0];
![]()
– respectively, the
actual and planned (set by the investor) deadlines for the implementation of
the v-th option of the implementation of the s-th strategy in the j-th direction of transformational
changes [years].
Using the introduced notations, the total cash flows from the
implementation of the v-th option of the s-th strategy
in the j-th
direction of changes of the motor transport enterprise are determined:
(5)
When considering the system of restrictions
imposed on the option, it is necessary to take into account the enterprise’s
motor transport services' competitiveness in the market, as a decrease in
competitiveness leads to a reduction in the volume of services provided, the
number of clients, etc.
As an indicator of competitiveness when
determining the most effective option for implementing transformational change
strategies at a motor transport enterprise, Кс is used, which is determined by the following
formula:
(6)
where
is the value of the individual l-th quality indicator of the z-th type of
transportation at the enterprise under study [dimensionless quantity,
determined by the method of expert estimates];
is weighted average value of the
same quality indicator among competitors [dimensionless quantity, determined by the method of expert estimates];
– with positive qualities,
– with negative qualities;
is importance
coefficient of the l-th quality indicator of the z-th type of transportation
[dimensionless quantity],
; L is number of quality indicators;
is importance
coefficient of the z-th kind of service [dimensionless quantity,
];
is tariff for the z-th kind of
service at the enterprise under study [EUR/tonne-kilometers
or EUR/kilometers, the dimension is accepted depending on the
adopted calculation scheme];
is weighted
average tariff for the z-th type of service from competitors [EUR/tonne-kilometers or EUR/kilometers, the dimension is accepted depending on the adopted calculation scheme];
Z is the quantity of services provided by the motor
transport enterprise.
Taking this into account, the cost of transportation services (tariff)
performed by the k-th type of rolling stock of trucks should not be higher than the average market price,
because when choosing a carrier, a consumer who is not connected to a specific
enterprise by contractual relations most often pays attention to the cost.
Time constraints are also critical, as delaying the implementation of a
strategy option results in both overspending and substandard work.
The highest
costs of implementing transformational change options at a motor transport enterprise are
limitations on the ability to attract the resources necessary for its
operation, as their absence requires searching for additional investments or
other forms of financing.
Taking into account the above, the system of
constraints of the economic and mathematical model of choosing the optimal
option of transformational changes at the
motor transport enterprise will be as
follows:
(7)
where
is the maximum amount of investment
that the enterprise will be able to attract [thousand EUR].
As a result, the set of equations (5) and inequalities
(7) serves as a generalized economic-mathematical representation of the options
of transformational processes occurring at motor transport
enterprises.
The essence of this model is to describe the
cash flows that result from implementing the change strategies being modeled. The modeling interval
should be set to 1 year, and incoming and outgoing cash flows occur on the last
banking day of each time interval.
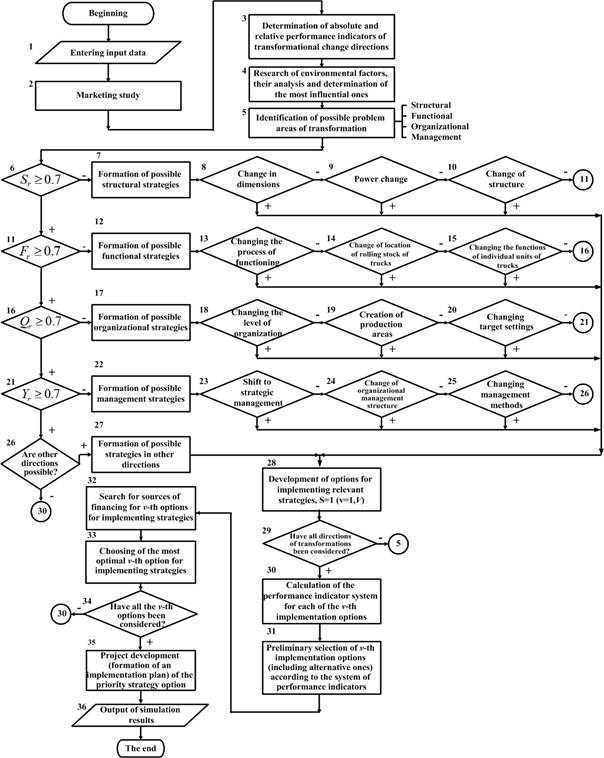
The search for optimal transformational change
options is performed using the modeling algorithm
shown in Fig. 1.
In “block 1”, input data is entered to characterize
the motor transport enterprise’s state.
To determine a rational option for transformational
change in an enterprise, it is necessary to define input data characterizing
the enterprise's current state, including profitability, cost price, financial
stability, and competitiveness.
Analysis
of trends in the efficiency of an enterprise’s production activities is the
initial step in identifying ways to strengthen its market position. With
negative trends in business efficiency, there is a need to implement
transformational changes and to search for strategies and options for their
implementation.
“Block 2” involves conducting marketing research in three areas: the
transport services market, competitors, and the enterprise under study.
Researching the consumer market and the market for motor transport services
is very important, as consumer needs and desires constantly change with changes
in human socio-economic life.
In “block 3”, the evaluation indicators for the effectiveness of the
structural, functional, organizational, and managerial directions of
transformational changes in the motor transport enterprise are determined, the
maximum (reference) values are selected, and the relative integral indicators
of effectiveness are calculated.
Significant attention is paid to determining the reference values for the
efficiency indicators of the directions of transformational change among
competing enterprises. When developing strategies for transformational change,
the reference method is used, comparing the actual values of the efficiency
indicators for the enterprise under study with those of the most successful
enterprises in this direction.
In “block 4", the external factors affecting the motor transport
enterprise are studied and analyzed, and the most
influential ones are identified under specific conditions. This will allow you
to choose the priority transformational changes with greater accuracy.
“Block 5” identifies potential problem areas in
the enterprise's operations that are also priorities for implementing changes.
It is proposed to assess the priority of the direction of transformational
changes of the enterprise on a scale in which, according to the conducted
expert survey, the following limits are accepted:
– provided that
the external environment is stable, the enterprise does not need to carry out
transformational changes (where
is the
indicator of the priority of the direction of transformational changes in the
enterprise [dimensionless quantity]);
– the motor
transport enterprise needs to make changes;
– the motor
transport enterprise needs to make immediate changes.
To highlight the calculated values of relative integral indicators of
the efficiency of directions, we assign the following designations: structural – Sr [dimensionless
quantity, Sr > 0],
functional – Fr [dimensionless quantity, Fr > 0], organizational – Qr [dimensionless quantity, Qr > 0],
managerial – Yr [dimensionless quantity, Yr > 0].
The direction in which the calculated numerical value of the relative
integral efficiency indicator is as close as possible to “0” is the most
problematic and therefore requires priority changes at the studied motor
transport enterprise.
“Logical operator 6” compares the relative integral indicator of the
effectiveness of the structural direction with the value of the evaluation
scale of 0.7. If
the
structural direction of the enterprise under study is better or on par with
that of the best competitors, and management is transferred to “block 11”.
Otherwise, control is transferred to “block 7”.

Fig.
1. Algorithm for modeling
options for transformational changes at a motor transport enterprise (Source: Authors’ own research)
“Block 7” uses SWOT analysis to formulate possible structural strategies
for the motor transport enterprise under study. When determining the strengths
and weaknesses of an enterprise’s activities, it is necessary to take into
account both technical characteristics and economic ones: age of vehicles,
state of the production and technical base, progressiveness of the technology
used in the transportation of goods or passengers and in the performance of
technical maintenance and repair of rolling stock of trucks, transportation tariffs for each model of rolling
stock of trucks, cost of
material resources used at the enterprise, qualification of personnel. When
assessing opportunities and threats, it is necessary to consider external
environmental factors that have the most significant influence on the
enterprise’s activities under specific conditions, as analyzed
in the previous block.
“Logical
operators 8, 9, 10” check which of the strategies in this direction (change in
capacity, expansion, specialization) can be implemented. If none of them is
possible, control passes to “logical operator 11”.
“Logical operator 11” compares the relative integral indicator of the
effectiveness of the functional direction with the value of the evaluation
scale of 0.7. If
control passes
to “block 16”. Otherwise, control passes to “block 12”.
“Block 12” forms possible strategies for the functional direction. Among
the functional strategies, the following ones should be highlighted: changes in
the process of motor transport enterprise functioning (variable production
mode), changes in the location of rolling stock (dislocation), and changes in
the functions of individual units of rolling stock. “Operators 13, 14, 15” check which of the
strategies of the functional direction of transformation can be implemented. If
none of them is rational, control passes to “block 16”.
“Logical operator 16” compares the relative integral indicator of the
effectiveness of the organizational direction with the value of the evaluation
scale of 0.7. If
control passes
to “block 21”. Otherwise, control passes to “block 17”.
“Block 17” forms possible strategies for the organizational direction of
transformation. The possibility of implementing organizational change
strategies (changing the organizational structure of production processes,
creating new production areas, adjusting target settings for the future) is
evaluated by “operators 18, 19, 20”. If no organizational transformation
strategy is suitable, management passes to “block 21”.
“Logical operator 21” compares the relative integral indicator of the
effectiveness of the management direction with the evaluation scale value of
0.7. If
, control passes to “block 26”. Otherwise, control
passes to “block 22”.
“Block 22” is formulating possible strategies for managerial
transformation. The reality of implementing management strategies (strategic
management, innovation with investor search, changes in management methods) is
assessed through “blocks 23, 24, 25”. If any transformational changes are
possible, control passes to “block 28”.
“Block 26” is examining the possibility of implementing transformational
changes in other areas.
In “block 27”, possible strategies are emerging in other directions of
transformation.
In “block 28”, options for implementing (including mutually exclusive)
relevant strategies are being formed, S=1 (v=1,V). As a result of careful execution of this block, a set of all possible
transformation strategies S and
options for their implementation is obtained V s:
S = {S1, S2, S3,
… , Sі},
V s = {
,
,
, … ,
},
where S1, S2, S3,
… , Sі is actually implemented
transformational change strategies;
,
,
, … ,
is options for
implementing transformational change strategies at motor transport enterprise; s is the number of the strategy, the
implementation of which is provided by the corresponding option (this index is
used to highlight mutually exclusive options within the same plan).
“Block 29” checks whether all areas of transformational change have been
considered. If not all areas of transformational change have been considered,
management returns to “block 5”. If all possible directions have been
considered, control is transferred to “block 30”.
In “block 30”, the numerical values of the performance
indicators are calculated. When determining financial efficiency indicators, it
is necessary to calculate the truck operation plan, the vehicle maintenance and repair plan, the logistics
plan, the workers’ wages, the financial plan, and the general investment needs
for implementing each transformation strategy option.
In “block 31”, a preliminary selection of the v-th options
(including mutually exclusive ones) takes place according to the efficiency
criterion.
In “block 32”, sources of financing for
implementation options for strategies are being searched for. Funding
for these alternatives for implementing transformational change strategies can
be provided both from own funds and borrowed funds.
In “block
33”, the options for implementing strategies are compared, and the most optimal
one is selected according to the adopted system of efficiency criteria. At the
same time, all implementation options that meet the system of efficiency
criteria are arranged in order of decreasing quantitative value of the net
present value indicator.
“Block 34” checks whether all v-th
implementation options have been considered. If not all options have been
considered, control returns to “block 30”. If all options are considered,
control passes to “block 35”.
In “block 35”, a plan for implementing the priority option for
transformational change strategies (or a portfolio of transformational changes)
is formed, and its financial feasibility is determined.
“Block 36” outputs the simulation results. This concludes the modeling of possible strategies for implementing
transformational change in the motor transport enterprise.
The developed algorithm for modeling
options for transformational changes at a motor transport enterprise will
enable determining the optimal choice for a given enterprise.
4.3. Determination of options of transformational changes
To verify the adequacy of the simulation model, the Vinnytsia branch of
the private enterprise “Avtotranskom” was selected as
the research object. This enterprise is a typical motor transport company in the Vinnytsia region (Ukraine) that requires improvement
measures.
The adequacy of the simulation model at a real enterprise was assessed
by comparing the simulated performance indicators for the Vinnytsia branch of
the private enterprise “Avtotranskom” with actual
2024 data. The calculation results showed that the discrepancy between the
calculated values and the actual performance indicators is no more than 3.76%,
indicating the adequacy of the developed model.
The main
client for cargo transportation and freight forwarding services is the
Vinnytsia branch of the private joint-stock company “Concern Galnaftogaz”, which is the largest customer for
transporting petroleum products.
In accordance
with the methodology for selecting priority areas for transformational change,
to determine the direction in which strategies and options for their
implementation will be developed, it is necessary to identify the main
competitors in the transport services market. The main competitors of the
Vinnytsia branch of the private enterprise “Avtotranskom”
in cargo transportation include the Limited Liability Company “Nazaret Trans”,
the private enterprise “Berkut-trans”, the Limited Liability Company
“Trans-Legion Ukraine”, and the Closed Joint-Stock Company “Ukrtrans-Vinnytsia”. Private cars are a fairly serious competitor, since
the cost of services provided by them is lower than the prices set at the
Vinnytsia branch of the private enterprise “Avtotranskom”.
When analyzing the
external environmental factors that most influence the strategy choice for the
Vinnytsia branch of the private enterprise “Avtotranskom”,
according to the proposed methodology, economic factors are the most
influential.
The results of modeling
the state of transformational change among competing enterprises in the motor transport industry in Vinnytsia (Ukraine) are shown in Tables 1 and 2.
Analysis of the modeling
results for integral indicators 1 and 2 shows that the management efficiency indicator is the
lowest among the other areas. Still, for this enterprise, it is the highest and
equals 0.903, indicating a satisfactory state.
Tab. 1
Absolute values of integral indicators of the
effectiveness of transformational change directions among competing enterprises
of Vinnytsia (Ukraine)
|
Indicators |
Private Joint-Stock Company “Vinnytsia Motor Transport Enterprise 10554” |
Limited
Liability Company “Nazareth Trans” |
Private enterprise
“Berkut-trans” |
Limited
Liability Company “Trans-Legion Ukraine” |
Closed Joint-Stock Company “Ukrtrans-Vinnytsia” |
|
Structure efficiency |
0.493 |
0.470 |
0.465 |
0.543 |
0.878 |
|
Function efficiency |
0.627 |
0.850 |
0.847 |
0.949 |
0.698 |
|
Organizational efficiency |
0.691 |
0.996 |
0.789 |
0.716 |
0.896 |
|
Management efficiency |
0.824 |
0.685 |
0.859 |
0.727 |
0.857 |
Note: The maximum absolute value of the integral
indicator of the effectiveness of the corresponding direction of
transformational changes among competing enterprises of Vinnytsia (Ukraine) is
highlighted.
Source: Authors’
findings
The integral indicators of the production
structure have the lowest absolute and relative values, 0.493 and 0.562,
respectively. Therefore, in accordance with the recommendations [4, 15], based
on the analysis of the modeling results, it was
established that structural transformation is the most priority direction.
The formation of the most effective strategies for structural
transformational changes was carried out based on a SWOT analysis of the
Vinnytsia branch of the private enterprise “Avtotranskom”
[15]. The following options for transformational changes were proposed:
- “option 1” – purchase
of DAF FT CF85.430 tractor units together with PPS 3064229 semi-trailers in the
amount of 15 units and specialization in the transportation of petroleum
products;
- “option 2” – purchase
of KrAZ 63221-ATSB-20 cars in the amount of 24 units
and specialization in the transportation of petroleum products.
- “option 3” – purchase
of TST 3064229 semi-trailers in the amount of 15 units, which will be operated
with existing MAN tractor units and specialization in the transportation of
petroleum products.
Tab. 2
Relative integral indicators of the efficiency
of the areas of the studied enterprise
compared to the best ones of competitors
|
Structural direction |
Functional direction |
Organizational direction |
Management direction |
|
0.562 |
0.661 |
0.694 |
0.903 |
Source: Authors’ findings
The results of calculating the efficiency indicators of transformational
change options are presented in Table 3.
Tab. 3
Performance
indicators of transformational change options
|
Indicators |
Option 1 |
Option 2 |
Option 3 |
|
1.
Investment volumes provided by the option [thousand EUR] |
1,812.5 |
2,237.5 |
593.75 |
|
2.
Present value of future cash flows [thousand EUR] |
2,129.25 |
2,351 |
1,072.17 |
|
3. NPV of future cash flows [thousand
EUR] |
316.75 |
113.5 |
478.42 |
|
4. Payback
period [years] |
2.83 |
3.17 |
1.84 |
|
5. PI |
1.17 |
1.05 |
1.81 |
|
6. IRR [%] |
0.32 |
0.27 |
0.53 |
|
7. Integral
competitiveness indicator |
1.47 |
1.18 |
1.19 |
Source: Authors’ findings
To select the optimal transformational change, fuzzy sets of potentially
good solutions were formed based on the scientific and methodological
developments [17, 18, 19]. The least essential option by all criteria (Кс, NPV, PI,
IRR) is “option 2”. Based on Saati’s
linguistic estimates, we will determine the rank correlations for the criteria
by the options
(Tab. 4).
Next, according to the proposed methodology [15], we will determine the
option weights using the efficiency indicators in Table 5.
We determine the weight of each option by considering the efficiency
indicators’ weights. The results of the calculations are given in Table 6.
Tab. 4
Correlation
of ranks of options on the Saati’s scale
|
Performance indicator |
Transformational change options |
||
|
Option 1 |
Option 2 |
Option 3 |
|
|
NPV |
3 |
1 |
5 |
|
К с |
4 |
1 |
2 |
|
IRR |
2 |
1 |
5 |
|
PI |
3 |
1 |
7 |
Source: Authors’ findings
Tab. 5
Weight
of options by performance indicators
|
Performance indicator |
Transformational change options |
||
|
Option 1 |
Option 2 |
Option 3 |
|
|
NPV |
0.333 |
0.111 |
0.556 |
|
Кс |
0.571 |
0.143 |
0.286 |
|
IRR |
0.25 |
0.125 |
0.625 |
|
PI |
0.273 |
0.091 |
0.636 |
Source: Authors’ findings
Tab. 6
Weight
of options taking into account the weight of performance indicators
|
Performance indicator |
Transformational change options |
||
|
Option 1 |
Option 2 |
Option 3 |
|
|
NPV |
0.844 |
0.713 |
0.914 |
|
Кс |
0.841 |
0.549 |
0.680 |
|
IRR |
0.900 |
0.854 |
0.965 |
|
PI |
0.549 |
0.330 |
0.811 |
Source: Authors’ findings
Applying the intersection operation of fuzzy sets
, we will obtain a fuzzy solution set:

4.4. Discussion
Transformational
changes at motor transport enterprises aim to increase the efficiency of
vehicle fleet use and the functioning of the production and technical base,
thereby improving economic performance and meeting the required level of
competitiveness. To
implement transformational changes in practice, the authors developed a
mathematical model and an algorithm, and substantiated a set of criteria and a
methodology for managerial decision-making. Based on scientific and
methodological developments, the modeling of
transformational change options for the Vinnytsia branch of the private
enterprise “Avtotranskom” was conducted, and the
optimal option was identified.
According to
Table 3, implementing any of the proposed options
will increase the enterprise's
competitiveness. If we compare the integral competitiveness indicator by
options, it is the largest for "option 1", indicating the
enterprise's best competitive position in the transport services market during
its implementation, exceeding the corresponding values for "option 2"
by 20% and "option 3” by 19%.
When comparing
the initial investment amounts by options, it is clear that “option 2” is the
most cost-effective. The volume of its initial investments exceeds that of
“option 1” by 1.23 times and that of «option 3» by 3.77 times. If we compare
the net present value (NPV) of these
options, it is the largest for “option 3”, which exceeds the corresponding
value of «option 1» by 1.51 times and “option 2” by 4.21 times.
When comparing
the profitability indices (PI) for
the options, it is clear that “option 3” has the highest value, indicating the
most significant economic effect when implemented, as it requires the least
investment. Its profitability index exceeds the corresponding value for “option
1” by 35% and for “option 2” by 42%.
When comparing
the internal rates of return (IRRs)
for the options (see Table 1), it is clear that “option 3” has the highest IRR,
indicating the lowest investment risk. The internal rate of return of “option
3” will exceed the corresponding value of “option 1” by 40%, and “option 2” by
49%.
Analyzing the fuzzy set, we can conclude
that the best option for transformational change for this enterprise is “option
3”, which aims to improve the enterprise’s efficiency.
As a result of
implementing this option, the motor transport enterprise will become specialized and will
supply fuel to the “Okko” gas station network throughout Ukraine.
Another
significant advantage is that this option requires minimal investment for
implementation, which is quite essential given the current economic situation
in our country.
The following
effects are predicted as a result of the implementation of this option:
- growth of the
enterprise’s market potential, which makes it possible to organize work on the
implementation of services more effectively;
- expanding the sphere
of influence, i.e., increasing the circle of potential customers;
- more efficient use
and reduction of personnel, in particular managerial personnel, which affects
the reduction of costs for maintaining the management apparatus;
- increasing the
prestige and image of a strong, reliable, and experienced partner among service
consumers, which will allow using your brand name in the markets of Ukraine and
abroad, which is also an important circumstance in the context of growing competition.
Taking into
account all of the above, under these conditions, “option 3” is the most
optimal one and is recommended for implementation at the Vinnytsia branch of
the private enterprise “Avtotranskom”.
In this
research, the economic efficiency of transformational change options is
determined using the net present value method. Compared with the research [5],
this study shows that the effective development of a motor transport enterprise
largely depends on how comprehensively it pursues renewal, including
modernizing its truck fleet and improving its production and technical base.
This research
resulted in the development of a transformational change option, which is the
most acceptable one in modern conditions. The modeling
results indicate that "option 3" is the most effective.
5. Conclusion
1)
A mathematical model of transformational changes in a
motor transport enterprise has been developed. This model, unlike those
considered in works [3] and [6], allows making informed decisions regarding the
systematic renewal of rolling stock and the production and technical base in
conditions of limited resources. This, in turn, contributes to achieving the
highest possible profit and maintaining the appropriate level of enterprise
competitiveness.
2)
A system of criteria has been substantiated,
thoroughly assessing the effectiveness of transformational change measures, and
an objective function has been constructed to determine the optimal option of
transformational changes in a motor transport enterprise. This objective
function, unlike the objective function considered in work [6], includes a
competitiveness indicator – an integral competitiveness indicator, and unlike
the objective function considered in work [5], economic indicators – profitability
index, net present value, and internal rate of return.
3)
An algorithm for modeling
transformational change options has been developed, which, unlike the approach
to developing two types of strategies considered in work [5], allows for the
formation and identification of promising transformational change strategies
and the development of effective options for their implementation in modern
business conditions. Based on modeling data, a set of
effective options for transformational change has been identified. According to
each option, the performance indicators of the motor transport enterprise and
the values of the efficiency criteria have been determined.
4)
To determine the most optimal option of
transformational changes, it is suggested to use the “worst-case method”,
which, unlike the approaches considered in works [1], [4], and [5], is based on
the Bellman-Zadeh fuzzy set principle in combination with the 9-point Saati’s
linguistic assessment scale. The weight coefficients for the objective function
criteria have been determined as 0.308 for the integral competitiveness
indicator, 0.154 for the net present value, 0.462 for the profitability index,
and 0.076 for the internal rate of return.
5)
Using the example of the Vinnytsia branch of the
private enterprise “Avtotranskom”, a modeling of the proposed options for transformational
changes has been performed to determine the criteria for the effectiveness of
the target function, the performance indicators of the enterprise, and to
determine the possibility of implementing the options. Based on the proposed
method for selecting the optimal strategy and transformational change option,
it has been found that “option 3”, which is aimed at expanding the enterprise's
share in the petroleum products transportation market, is the most effective.
“Option 3” has some of the best profitability indices, the highest net present
value and internal rate of return, and the integrated competitiveness index
among the proposed transformational change options.
References
1.
Benito Gabriel, Alvaro Cuervo-Cazurra,
Ram Mudambi, Torben Pedersen, Steve Tallman. 2022. “The future of global
strategy”. Global Strategy Journal
12(3): 421-450. ISSN: 2042-5791. DOI:
https://doi.org/10.1002/gsj.1464.
2.
Kwilinski Aleksy, Aleksandra
Kuzior. 2020. “Cognitive technologies in the management and formation of
directions of the priority development of industrial enterprises”. Management
Systems in Production Engineering 28(2): 133-138. ISSN: 2299-0461. DOI:
https://doi.org/10.2478/mspe-2020-0020.
3.
Beketov Yuriy, Iaroslava
Levchenko, Igor Britchenko, Sholpan Bekmukhanbetova, Marzhan Sadenova. 2023.
“Improvement of the quality management methods for road cargo transportation”.
In: Innovative development of the road and transport complex: problems and
prospects, edited by Iaroslava Levchenko, Illia Dmytriiev, 2-15. Kharkiv:
PC "Technological Center". ISBN:
978-617-7319-71-8.
4.
Volynets Lyudmila,
Iryna Gorobinska, Svitlana Nakonechna, Andrii Petunin, Svitlana Romanyuk, Inna
Khomenko, Nataliia Zachosova. 2022.”Principle
of the assessment of the readiness of motor transport enterprises for economic
development based on a two-component methodological approach”. Eastern-European
Journal of Enterprise Technologies 4/13(118): 12-21. ISSN 1729-3774. DOI:
https://doi.org/10.15587/1729-4061.2022.263041.
5.
Islamov Sherzod, Ilhom Qoshboqov. 2021. “Determination
of the main factors affecting the technological equipment of motor
transportation enterprises”. Journal of Academic Research and Trends in
Educational Sciences 1(1): 1-9. ISSN: 2181-2675. DOI:
https://doi.org/10.5281/zenodo.5731686.
6.
6. Shatilo Oksana, Olena Derevianko, Kateryna Boichenko,
Nataliia Shevchuk, Oleksii Magdaliuk. 2023. “Strategic development of motor
transport enterprises’ innovative processes in Ukraine”. Journal of Eastern
European and Central Asian Research 10(7): 940-955. ISSN: 2328-8272. DOI:
https://doi.org/10.15549/jeecar.v10i7.1326.
7.
Mazur Yulia, Hanna Bratus, Lyubov Karbovska, Svitlana
Paliy. 2022. “Strategic maps as a form of functional strategies of motor transport
enterprises in Ukraine”. Financial and credit activity problems of theory and
practice 2(43): 296-305. ISSN: 2306-4994. DOI:
https://doi.org/10.55643/fcaptp.2.43.2022.3599.
8.
Tkachenko Tetiana, Svitlana Tulchynska, Olena
Kostiunik, Olha Vovk, Nataliia Kovalenko. 2021. “Modernization determinants by
ensuring economic security of enterprises in the competitive conditions”.
International Journal of Computer Science and Network Security 21(8): 119-126.
ISSN: 1738-7906. DOI: https://doi.org/10.22937/IJCSNS.2021.21.8.16.
9.
Турченюк
Микола, Микола
Швець, Олександр
Кірічок, Михайло
Кристопчук. 2017. Планування
діяльності
автотранспортного
підприємства.
Рівне: Національний
університет
водного господарства
та природокористування.
ISBN: 978-966-327-340-2. [In Ukrainian: Тurchenyuk
Mykola, Mykola Shvets, Oleksandr Kirichok, Mykhailo Krystopchuk. 2017. Planning
the activities of a motor transport enterprise. Rivne: National University
of Water and Nature Management. ISBN 978-966-327-340-2].
10.
Блага
Наталія. 2021. Управління
проєктами.
Львів: Львівський
державний
університет
внутрішніх
справ. ISBN:
978-617-511-340-0. [In Ukrainian: Blaga Natalia. 2021. Project management.
Lviv: Lviv State University of Internal Affairs. ISBN: 978-617-511-340-0].
11.
Ноздріна
Лариса, Валентина
Ящук, Орест
Полотай. 2010. Управління
проєктами.
Київ: Центр
учбової літератури.
ISBN: 978-966-611-01-0030-4. [In Ukrainian: Nozdrina
Larisa, Valentina Yashchuk, Orest Polotai. 2010. Project
management. Kyiv: Center for Educational
Literature. ISBN: 978-966-611-01-0030-4].
12.
Микитюк
Петро, Василь
Брич, Юлія
Микитюк, Ірина
Труш. 2021. Управління
проєктами.
Тернопіль:
Західноукраїнський
національний
університет.
ISBN: 978-966-654-659-6. [In Ukrainian: Mykytiuk Petro, Vasyl Brych, Yulia
Mykytiuk, Iryna Trush. 2021. Project management. Ternopil: Western
Ukrainian National University. ISBN: 978-966-654-659-6].
13.
Heagney Joseph. 2012. Fundamentals of project
management. New York: American Management Association. ISBN-13:
978-0-8144-1748-5
14.
Bellman Richard, Lotfi Zadeh. 1970. “Decision-Making
in a Fuzzy Environment”. Management Science 17(4): B141-B164. DOI:
https://doi.org/10.1287/mnsc.17.4.B141.
15.
Біліченко
Віктор. 2011. “Вибір
найбільш
ефективного
проєкту стратегій
організаційно-технічного
розвитку
підприємств
автомобільного
транспорту”.
Інформаційні
технології
та комп'ютерна
інженерія
3: 68-74. ISSN: 1999-994. [In Ukrainian: Bilichenko
Victor. 2011. “Selection of the most effective draft strategies for
organizational and technical development of motor transport enterprises”. Information
Technology and Computer Engineering 3: 68-74. ISSN: 1999-994].
16.
Saaty Thomas, Kirti Peniwati. 2008. Group Decision
Making: Drawing out and Reconciling Differences. Pittsburgh: RWS
Publications. ISBN-13: 978-1888603088.
17.
Andersen Troels, Annabeth Aagaard, Mats Magnusson.
2022. “Exploring business model innovation in SMEs in a digital context:
Organizing search behaviours, experimentation and decision‐making”. Creativity
and Innovation Management 31(1): 19-34. ISSN: 0963-1690. DOI:
https://doi.org/10.1111/caim.12474.
18.
Mullabayev Baxtiyarjon,
Payzillakhon Karaev. 2021.
“Development of innovative activities of enterprises on the basis of vertical
integration processes”. Turkish Journal of Computer and Mathematics
Education (TURCOMAT) 12(10): 5020-5031. ISSN: 3048-4855. DOI:
https://doi.org/10.17762/turcomat.v12i10.5275.
19. Lagorio Alexandra, Giovanni Zenezini, Giulio Mangano, Roberto
Pinto. 2022. “A systematic literature review of
innovative technologies adopted in logistics management”. International
Journal of Logistics Research and Applications 25(7): 3048-4855. ISSN:
1367-5567. DOI: https://doi.org/10.1080/13675567.2020.1850661.
Received 07.10.2025; accepted in revised form 24.02.2026
![]()
Scientific Journal of Silesian
University of Technology. Series Transport is licensed under a Creative
Commons Attribution 4.0 International License
[1] Faculty of Mechanical Engineering and Transport, Vinnytsia National
Technical University, 95 Khmelnytsky highway,
21021Vinnytsya, Ukraine. Email: ognevoy@ukr.net. ORCID:
https://orcid.org/0000-0001-8334-6709
[2] Faculty of Mechanical Engineering and Transport, Vinnytsia National
Technical University, 95 Khmelnytsky highway,
21021Vinnytsya, Ukraine. Email: bbddvv30@gmail.com. ORCID: https://orcid.org/0000-0001-8572-6959
[3] Separated structural unit «Ladyzhyn
Professional College of Vinnytsia National Agrarian University», 5 Kravchik Petro str., 24321 Ladyzhyn,
Vinnytsia Region, Ukraine. Email: it.volinec@gmail.com. ORCID:
https://orcid.org/0009-0007-1041-5858
[4] Separated structural unit «Ladyzhyn
Professional College of Vinnytsia National Agrarian University», 5 Kravchik Petro str., 24321 Ladyzhyn,
Vinnytsia Region, Ukraine. Email: tuchykvolunets@gmail.com. ORCID:
https://orcid.org/0000-0001-6766-3456
[5] Separated structural unit «Ladyzhyn
Professional College of Vinnytsia National Agrarian University», 5 Kravchik Petro str., 24321 Ladyzhyn,
Vinnytsia Region, Ukraine. Email: spirinanatoly16@gmail.com. ORCID:
https://orcid.org/0000-0002-4642-6205
[6] Faculty of Production, Processing and Robotics Technology in Animal
Husbandry, Vinnytsia National Agrarian University, 3 Sonyachna
str., 21008 Vinnytsia, Ukraine. Email:
igor_tverdokhlib@yahoo.com. ORCID: https://orcid.org/0000-0003-1350-3232
[7]
Faculty of Engineering and Technology, Vinnytsia National Agrarian University,
3 Sonyachna str., 21008 Vinnytsia, Ukraine. Email: seaswallow@ukr.net. ORCID: https://orcid.org/0000-0001-8481-8878
[8]
Faculty of Engineering and Technology, Vinnytsia National Agrarian University,
3 Sonyachna str., 21008 Vinnytsia, Ukraine. Email: shlv0505@i.ua. ORCID: https://orcid.org/0000-0002-4364-0126